您现在的位置:首页 >> 交流项目
浙江大学生命科学学院金勇丰团队在Cell Reports Medicine发文研究开发基于mRNA/LNP的线粒体凋亡启动策略以协同增效过继性T细胞疗法

发布日期:2026-04-02访问次数: 信息来源:浙江大学字号:[ ]


过继性T细胞疗法(Adoptive T cell therapy,ACT)作为肿瘤免疫治疗的重要策略,已在血液肿瘤中取得显著临床成效。然而,其在实体瘤中的疗效仍面临严峻挑战。一方面,肿瘤细胞通过上调BCL-2、MCL-1等抗凋亡家族蛋白获得凋亡抵抗,使浸润至肿瘤部位的过继性T细胞难以有效杀伤靶细胞;同时,实体瘤免疫抑制微环境进一步制约T细胞浸润与功能持久性。因此,亟需开发协同增效过继性T细胞疗法的联合治疗策略。近年来,通过调控肿瘤细胞内在线粒体凋亡通路以增敏免疫杀伤,已成为突破上述瓶颈的新兴策略。

3月31日,生命科学学院金勇丰团队在Cell Reports Medicine杂志在线发表题为“mRNA lipid nanoparticle-mediated mitochondrial apoptosis augments adoptive T cell immunotherapy”的研究论文。该研究开发了一种基于mRNA/LNP的线粒体凋亡启动策略,通过编码促凋亡BH3结构域协同增效过继性T细胞疗法,为实体瘤免疫治疗提供了全新思路。

一、理性设计:从“释放刹车”到“施加加速”

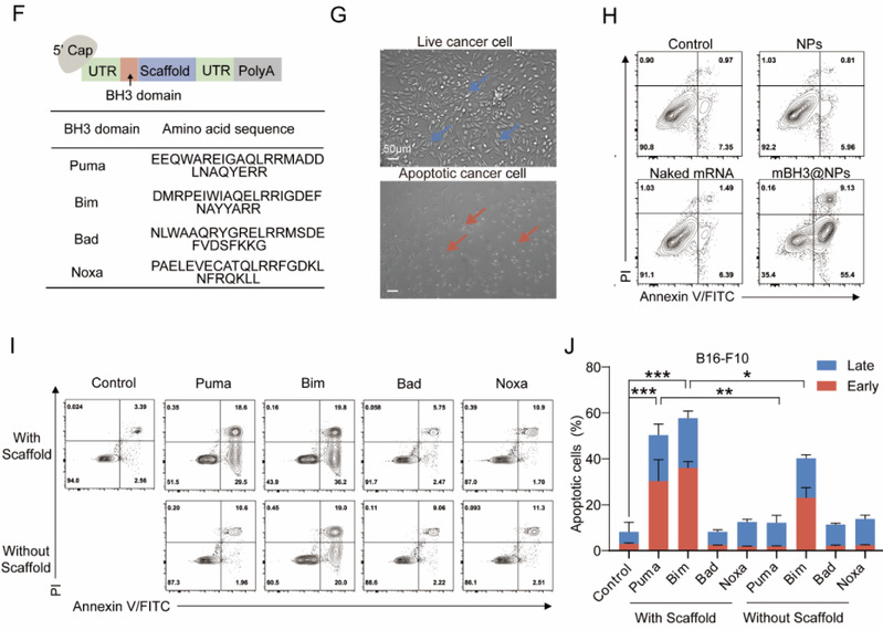
研究团队首先对mRNA分子进行理性设计。不同于传统BH3模拟物仅能靶向单一抗凋亡蛋白(释放刹车),该研究选取仅BH3结构域蛋白家族中的直接激活剂作为编码序列,不仅可广谱抑制多个抗凋亡蛋白,更能直接激活效应蛋白(施加加速),从机制上规避单一靶点抑制导致的耐药问题。为进一步增强BH3结构域的稳定性与靶向结合能力,团队将其与Stefin A四联体适配体支架融合,通过构象约束使其以最优取向与胞内靶蛋白互作。经系统筛选,mPuma@NPs与mBim@NPs制剂在多种肿瘤细胞中展现出最强的促凋亡效力,且对非癌细胞具有选择性杀伤优势,为后续联合治疗研究奠定基础(图1)。

图1: 支架融合的mBH3@NPs在体外强烈诱导肿瘤细胞凋亡

二、体内外协同疗效:从凋亡增敏到缓解T细胞功能衰竭

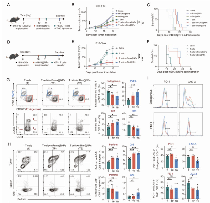
研究团队进一步在体内外系统评估了mBH3@NPs制剂与过继性T细胞的协同效应。体外研究表明,mBH3@NPs通过激活内源性线粒体凋亡途径有效触发肿瘤细胞程序性死亡,进而促进树突状细胞成熟与抗原交叉提呈。mBH3@NPs预处理通过双重机制协同增效过继性T细胞:一方面降低肿瘤细胞凋亡阈值,使其对T细胞杀伤更为敏感;另一方面有效改善T细胞代谢状态,缓解功能耗竭,并促进其向记忆表型分化(图2)。进一步地,研究团队在多种实体瘤模型中验证了mBH3@NPs与过继性T细胞疗法序贯联用展现出卓越的协同抗肿瘤效果,显著抑制肿瘤生长并延长小鼠生存期。流式分析表明,联合治疗赋予内源性T细胞即时杀伤功能,同时促进过继性T细胞向中枢记忆表型转化,为其长期存续与记忆潜能维持提供有利的微环境支持(图3)。

图2:mBH3@NPs降低癌细胞凋亡阈值与缓解T细胞代谢耗竭

图3:mBH3@NPs与过继性T细胞疗法联用提升体内抗肿瘤疗效

三、单细胞图谱解码T细胞命运重塑

为深入揭示联合疗法的免疫调控机制,研究团队借助单细胞转录组测序与TCR测序技术系统描绘了联合治疗对肿瘤浸润T细胞亚群的重塑图谱。结果显示,联合治疗促进肿瘤内CD8⁺ T细胞向记忆样表型转化,显著减轻抗原反应性亚群的克隆优势,拓宽抗肿瘤T细胞库的克隆广度与功能异质性。其中mBim@NPs联合方案在逆转终末耗竭与异常增殖的同时,显著扩增了组织驻留记忆T细胞与先天样细胞毒性T细胞等具有长效抗肿瘤潜力的功能亚群。TCR多样性分析进一步证实,联合治疗使T细胞受体库分布更均衡,为建立持久、广谱的抗肿瘤免疫应答奠定基础(图4)。

图4:单细胞测序揭示联合疗法驱动效应T细胞向TCR多样性扩展的记忆样状态分化

综上所述,该研究开发一种基于mRNA/LNP的联合治疗策略,从细胞死亡、微环境重塑及T细胞命运调控等多个层面系统阐明了利用mRNA/LNP平台启动线粒体凋亡以协同增效过继性T细胞疗法的机制,为突破实体瘤免疫治疗瓶颈提供了新策略与实验依据,也为临床转化奠定了重要基础。

浙江大学生命科学学院博士研究生傅佳燕为论文第一作者,博士研究生刘曜奇、巴德年医学试验班本科生钟振钰等参与该项研究工作。浙江大学生命科学学院金勇丰教授为论文的通讯作者,浙江大学良渚实验室毛圆辉研究员为共同通讯作者。浙江大学药学院王金强研究员和医学院潘荣清研究员为该研究提供了重要指导和帮助。研究得到了国家重点研发计划、国家自然科学基金、浙江大学上海高等研究院繁星科学基金等项目的资助。







打印本页 关闭窗口
Produced By 大汉网络 大汉版通发布系统